用微信扫描二维码分享至好友和朋友圈
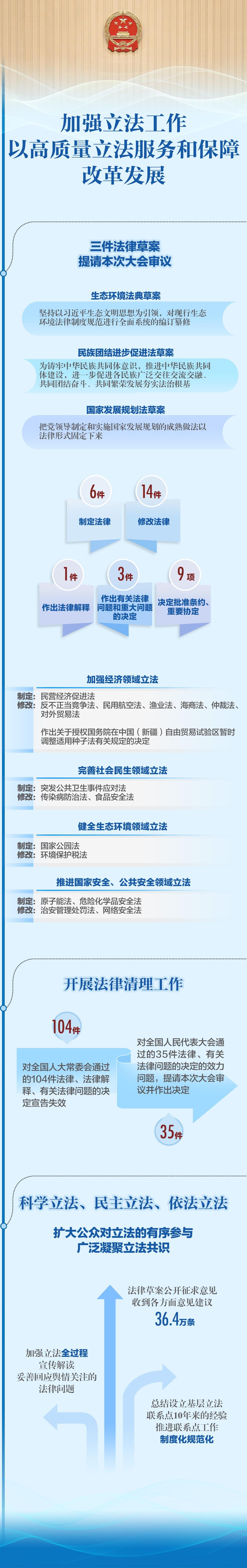
制定修改法律24件,听取审议22个监督工作报告,交办代表议案269件、建议9160件……全国人大常委会工作报告9日提请全国人代会审议。过去一年人大工作有哪些特点亮点,今后一年将完成哪些重要任务?
一图速览人大报告精华版。
编辑:张婕二审:李鳗亿三审:陈茜
地址:重庆市同茂大道416号重报集团15-01楼 电话:023-63907878
备案号:渝ICP备11000723号-1 渝公网安备 50010302000143号